Volgende Activiteit
Medezeggenschap is de manier om gehoord te worden binnen de universiteit. Er wordt meegepraat en beslist over allerlei zaken die ook studenten aangaan, zoals de invulling van het onderwijs, huisvesting en het bindend studieadvies. Door deel te nemen in de medezeggenschap kan je je zelf inzetten voor een betere studie. Als je niet in de medezeggenschap zit, maar wel ideeën hebt, kan je die ook bij de medezeggenschappers kwijt, zodat zij er wat mee kunnen doen.
Mail voor al je opmerkingen en/of vragen over je studie en vakken naar de studenten uit de OAC! Ben je geïnteresseerd om volgend jaar in de medezeggenschap plaats te nemen? Stuur dan een mail naar onderwijs@ussproton.nl.
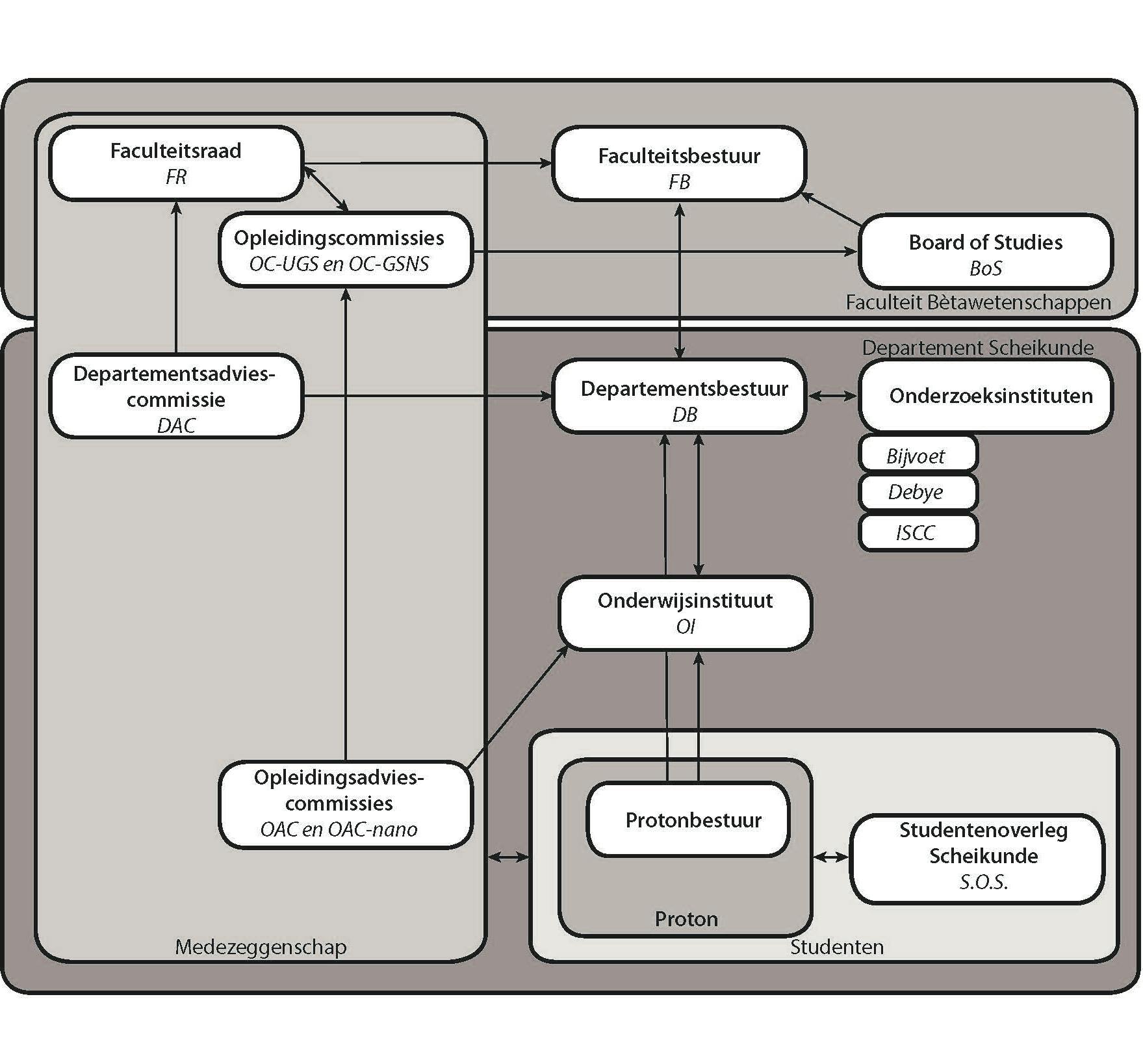
De universiteit is een ingewikkelde organisatie en er zijn vele medezeggenschapsorganen; hieronder vind je het organogram. Zoek het desbetreffende orgaan op de UU-website voor meer informatie. Ook hieronder staat een korte beschrijving van alle belangrijke organen en personen.
Opleidingsadviescommissie (OAC) De OAC is het medezeggenschapsorgaan dat zich bezig houdt met alle zaken betreffende het onderwijs van scheikunde. Dit is de commissie waar je als gemiddelde scheikundestudent dus ook het meest aan kan hebben; als je iets niet is bevallen of er problemen zijn binnen een vak kan de OAC daar iets aan proberen te doen. Daarnaast bespreekt deze commissie alle cursusevaluaties en de bevindingen van de tafelmomenten en S.O.S.-en . Namens de studenten zitten dit jaar Quinten Maas (Scheikunde), David Korver (Natuur- en Scheikunde), Hidde Verdom (Scheikunde) en Rodi Kooijmans (Scheikunde) in de OAC.
Tafelmomenten Elke periode worden er tafelmomenten georganiseerd door de OAC in een van de eerste weken. Hierbij gaan zij met een gratis koekjes buiten de collegezalen zitten en vragen dan om feedback over hun vakken in ruil voor een koekje. Deze feedback wordt via de OAC doorgekoppeld naar de docenten, die dan dringende problemen nog op kunnen lossen in dezelfde periode.


College Respons Groep (CRG) Wanneer er nieuwe of vernieuwde vakken zijn, kunnen studenten zich aanmelden om bij de CRG te komen. Deze groep wordt opgericht door de OAC en zij vragen ook de docenten of zij specifieke vragen willen stellen aan de studenten, die ze niet in de cursusevaluatie hebben kunnen stellen. Met de groep wordt dan een moment gepland waarbij ze de nieuwe vakken kunnen evalueren (vaak) onder het genot van een gratis lunch.
Departementsadviescommissie (DAC) De DAC controleert de bestuurlijke aspecten van het Departement Scheikunde. Zij behandelt onder andere de begroting en de afrekening en geeft hier inzichten in. Namens de studenten zitten op dit moment Mette van de Brink (MBLS), Rodi Kooijmans (Scheikunde), Emile Kepel (Natuur- en Scheikunde) en Niels Wildeboer (Master SCC) in de DAC.
Opleidingscommissie (OC) De OCs zijn het facultaire equivalent van de onderwijsadviescommissies. Elke OC bestaat uit afvaardigingen van OACs van verschillende opleidingen. Er is een OC-UGS voor de bacheloropleidingen (Undergarduate School) en een OC-GSNS voor de masteropleidingen (Graduate School Natural Sciences), vanuit scheikunde de masters 'Nanomaterials Science' en 'Sustainable and Circular Chemistry'. In deze commissie worden zaken als de Opleidings en Examen Regeling (OER) besproken. In de commissie zitten vanuit Scheikunde de docent Hugo van Ingen en de student David Korver.
Faculteitsraad (FR) De FR is het medezeggenschapsorgaan voor de faculteit. Zij overlegt met de decaan over allerlei zaken die faculteitsbreed spelen. Verder moeten allerlei belangrijke zaken zoals het BSA en alle OERen door deze raad goedgekeurd worden. De rechten en plichten van de FR zijn ook bij de wet vastgelegd. In de faculteitsraad van Bètawetenschappen zit een medewerker en een student van elk departement en een algemeen lid. Namens de medewerkers zit Ward van der Stam erin en namens de studenten Elias Bernand.
Log in om de meest recente foto's te bekijken
Inloggen
Log in om de meest recente foto's te bekijken
Inloggen
Log in om de meest recente foto's te bekijken
Inloggen
Log in om de meest recente foto's te bekijken
Inloggen